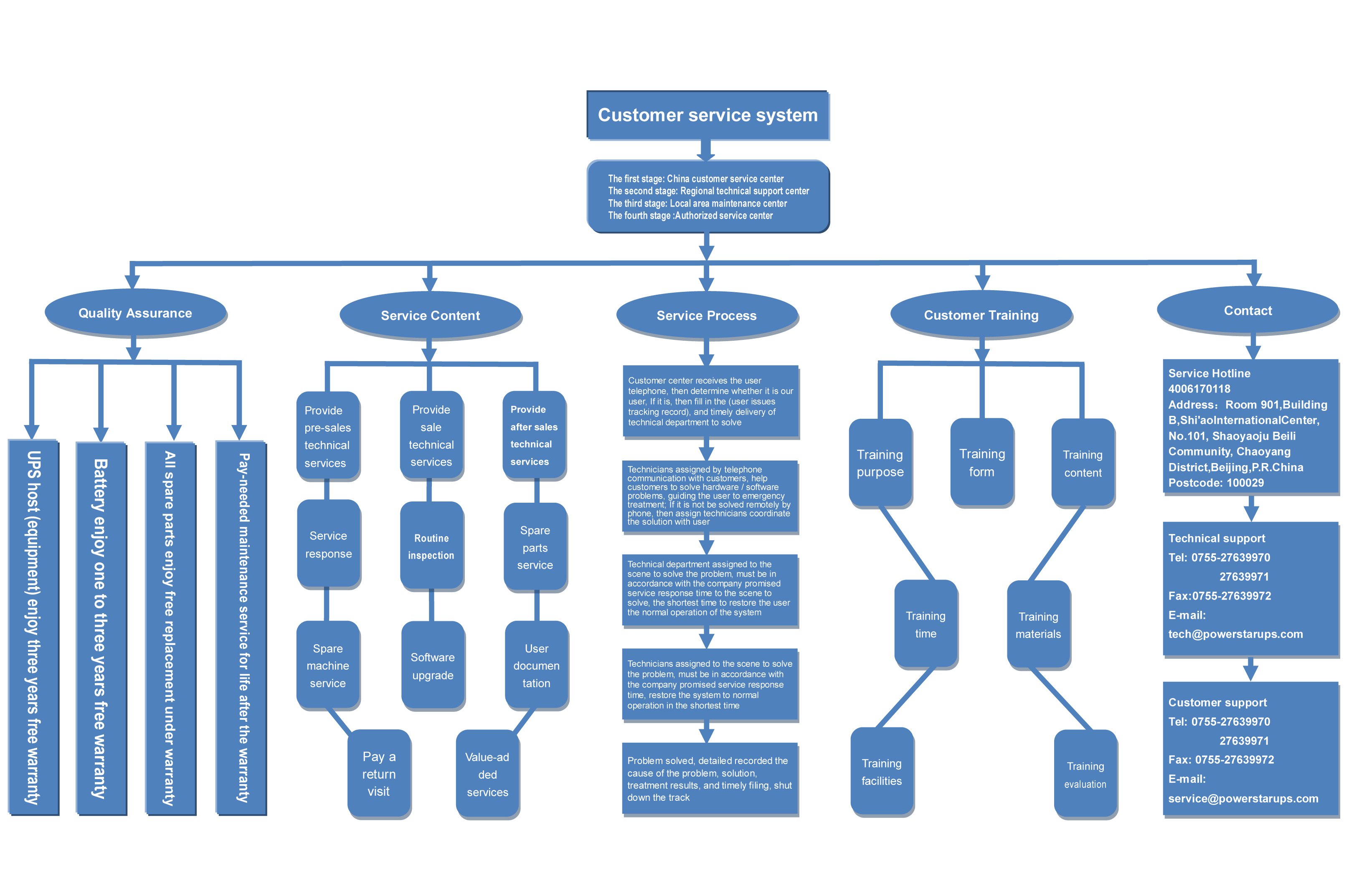
In order to guarantee the users to freely use the productions of Powerstar we extremely pay attention to the after-sale service system and after-sale service quality. In compliance with the service concept of " the concept of people-oriented innovation, service value, make all-out efforts to customer satisfaction ", establish extensive coverage, reasonable layout, close to the customer after sale service system, Company insists that we should provide the first-class service to enhance the core competitiveness. We rely on the good reputation in the industry and long-term friendly cooperative relations with the users to bring up a lot of well-trained professional technicians who can response to the requirement of users at any time.
1、Quality Assurance:
1) UPS host (equipment) own three years free warranty;
2) Batteries:
(1) Below 12V17AH (included 17AH) own one-year free warranty;
(2) Above 12V24AH (including 24AH) below 12V55AH (including 55AH) own two-year free warranty;
(3) Above 12V65AH (included 65AH) own three-year free warranty.
3) Providing adequate spare parts, machine support and online maintenance, replacement of all spare parts in warranty period is free of charge, including batteries, wearing parts beyond warranty repair service for life;
4) Our company is committed to providing technical services in response time, during the installation, commissioning, final inspection and delivery within the warranty period and after the expiration of the warranty, for system design, equipment quality problems and affect the normal operation of the system or the user is unable to handle their own problems.
2、Services:
1)Services of before-sale technical support
(1)The installation on-site survey
(2)Assisting the arrangement of computer room;
(3)Technical exchange by the users;
(4)Program of Design technology.
2) Services of the sale technical support
(1) Installation, debugging, operation;
(2) Training for users;
(3) Routine inspecting service;
(4) Reference answer for users.
3) Services of after-sale technical support
(1)The professional technical support
(2) The fast spare parts;
(3) Provide value-added services;
(4) Accept the entrustment management.
4) Service Response
(1)Response Time
User-defined Priority Call Response Site Response
Emergency (system collapse) Immediate reply In 0.5HR (local)
Serious fault (system paralysis) Immediate reply In 1HR (local)
General fault (system) Immediate reply In 2HRS (local)
When the equipment goes wrong, please contact our customer service center. After we receive the customer calls our technicians are going to analyze the symptom of faults we also response in the above promised time to sort out the faults.
(2)Call Supports
7×24 hours call technical support service. The users can get 7 days a week 24 hours a day call technical support service to ensure the equipment operation.
(3)On-site support
If the engineers are needed to get on site to resolve the problems(6 K and above)the engineers will arrive on site in 2 hours after we receive the calls of users, meanwhile we will notice the emergency solutions to the users and sort the problems out in 4 hours for the users.
(4)Technical Support
When the users have the problems of operation managements of equipments the users can contact us by the e-mails, telephone, fax and other ways. We will provide the best solutions for the users in the shortest time.
(5)Remote Analysis
The users can adopt the remote analysis service through remote communication interface. The technique department will arrange the technicians to make the remote diagnosis for the system of users which the problems can quickly be sorted out.
5) Inspecting Service
To ensure the long-term operation of UPS equipments, our technicians are going to make regularly free upgrade inspections (according to the time of equipment operation, once every half year) the particular time of inspection is based on the needs of users. Specific inspection as follows:
(1) Check the equipment parameter display, the control switch and the connecting terminal examination and reinforcement;
(2) Check the running records in controller, inspection and repair English and Chinese controller parameter setting;
(3) Check the operation status of main parts of UPS: rectifier / inverter / charger / isolation transformer;
(4) Check the status of input main power, bypass, manual maintenance bypass and output waveform;
(5)Check equipment working environment, fan cooling, temperature and humidity, dust, eliminate hidden safety trouble;
(6) Check the battery voltage status, charge and discharge, including no deformation, liquid leakage etc;
(7) Test battery inspection, prevent damage to the battery in advance;(8) Check installation battery: the connection terminal, connecting cable of each section of the battery are carefully examined, no loosening, damage, fire safety;
(9) According to the battery usage reasonably discharge the battery, such as no power outages for three to six months, need to undertake artificial discharge of the battery, and discharge depth at least 25% of the total capacity, activate the battery, thereby prolonging the service life of the battery.
6) Spare parts service
For local users, we promise to arrive at the scene and replace the spare parts in 24 hours; for users in other places, service of replacing the spare parts is based on the transport and traffic situation, and it generally will take 2-3 days.
7) Spare Machine Service
Using the inventory of the company adequate, emergency situations can be provided emergency service for the user, to restore operation system in the shortest time.
8) Software upgrade
The software system of random matching own free upgrade for two years, the software system of the third party own free upgrade within one year, with RS232, RS485 standard communication, dry contact data interface and communication protocol information.
9) User Files
We build the files for each of customers, including project designing schemes, relevant drawings, test reports, user manuals, completion acceptance, operation data, routing inspection service, maintenance service and other documents, so as to provide all users with the document inquiry service at any time.
10)User Feedback
The staffs of customer service can make the feedback in time and understand the comments and advice for our productions and service quality from the users and submit to the customer service center to make the files. The customer service center will deal with the feedback of users they will make the solutions for the unsettled problems and submit the reports to the relative department.
11) Value Added Service
For the equipment out of warranty, our company will provide paid renewal value-added service (excluding cost), the renewal service standard carries out according to the warranty period service, to guarantee the service quality and obtain the best benefits for the users.
3、Service Process:
1) Customer service center receive the calls from the users they will check whether the users are contract users if the users are the contract users. After the confirmation, they will seriously fill the "User Problem Feedback Form" and transfer to the technique department to resolve the problem in time.
2) Technique department assigns technical personnel immediately by telephone communication with users, to know about the situation of user’s equipment in the field, guide the emergency treatment, and make the equipment recover normal operation as quickly as possible. If the problems cannot be solved by telephone they will report to the technique department which will send the technicians to resolve the problems on site.
3)Technicians assigned by the Technical Department to the scene must arrive at the scene in accordance with the company's commitment to service response time. They should know about the situation of user’s equipment in the filed, investigate the field failure according to the operating instruction step by step. After confirming the failure cause, they should solve such problems in the field in time and try their best to make equipment recover normal operation within the shortest time.
4) If the problems cannot be solved well in the field, the technicians must report to the leader of technique department or division head who will arrange the further solutions, meanwhile he will make the emergency handle to ensure the systems of users operate normally.
5) After the problems have been solved they have to seriously record the reasons of problems, solution methods and results, and timely filing, shut down the track.
4、Customer Training :
1) Training Purpose
In order to ensure UPS power supply system (equipment) and stable operation, our company organize (day / person / times) training, making the user’s maintenance operation personnel understand UPS power system (equipment) and maintenance-free principle, working mode, the power supply characteristics of batteries, master UPS power system (equipment) and maintenance-free battery daily operation, maintenance, and simple treatment management, testing and fault resolve.
2) Training Method
(1)On-site training
After installation there is On-site training, our technical personnel would introduces UPS power system software & hardware (equipment) product structure, debugging steps, daily maintenance operation, etc at the scene, to ensure that the user master the normal operating procedures correctly, and deal with emergency situations.
(2)Centralized Training
Our company will organize the user maintenance operator for advanced technical training, the content not only includes on-site training content, but also includes a detailed analysis of the whole equipment ,such as control circuit assembly, test, and other content, key grasp UPS power system software & hardware (equipment) principle and structure, Being familiar with the internal circuit board, can accurately control panel, which can eliminate simple fault.
3) Training Contents
(1)Theory training: From the theory training, the operators of users can understand the UPS system software & hardware of principle and operating characteristics which makes the good foundation for the further training and maintenance. The main courses of training are:
■ UPS Productions Description
■ Product Block Diagram Explanation
■ Rectifier Explanation
■ Inverter Explanation
■ Charging Explanation
■ Static Switch Explanation
■ Bypass and Maintenance Explanation
■ Main Control Board Explanation
■ Operation Explanation
■ Communication Interface Explanation
■ Network Monitoring Software Explanation
(2)Operation training: From the practical operation of training, the operators of users can have the UPS system software & hardware and relative power distribution of operation at their finger ends, after the training the operators are able to make the precise operations for UPS system software & hardware under the daily and emergency conditions. The main courses of training are:
■ Switch Operation
■ Bypass Conversion Operation
■ Repair Switch Operation
■ Basic Knowledge Of Distribution
■ Basic Knowledge Of Electrical Engineering
■ System Parameter Setting
(3)Maintenance training: From the theoretical knowledge and practical operation of training the operators of users can have the relative power distribution system of principle and working method at their finger ends, they can expertly make the daily maintenance and testing for the UPS system software & hardware, batteries and relative power distribution system and also they can make the urgent maintenance under the emergency conditions. The main courses of training are:
■ Common Troubleshooting
■ The Use of Instrumentation
■ Wearing Parts Replacement
■ Daily Maintenance of Battery
■ Emergency Treatment Failure
4) Training Time
The Specific training time is arranged through the consultation with the users or according to the requirement of users the users can appoint the time to accept the training.
5) Training Materials
■ "UPS Technical Literature"
■ "User Manuals"
■ "Maintenance Manuals"
■ "Main Circuit Diagram"
■ Network Monitoring Software
6) Training Facilities
Theory training adopts the multimedia and objects to make the visual teaching so that the trainees can learn them quickly
7) Training Evaluation
During the training process, the assessment and documented for each stage of the training will be filed and we also hope that users connect maintenance training result with the performance of the operators, and make special arrangements for failed trainees. At the same time, we will improve the teaching content in accordance with assessment results ,which to the extent that maintenance personnel can master the training set.
5、Service Network
Companies in the country with more than 30 offices in India, Russia has two overseas offices, with a sound customer service center, to quickly provide a good after-sales service, global marketing services network three-dimensional coverage, rapid response.
6、Contact:
Hotline: 400-6170-118
Add: Room 901, Building B,Shi'aoInternationalCenter, No.101, Shaoyaoju Beili Community, Chaoyang District,Beijing, P.R.China
Postcode:100029
Technical Support:
Tel: 0755-27639970,276399710
7×24 hours : 13823687117
Fax: 0755-27639972
Contact person: Mr.Chen
E-mail:tech@powerstarups.com
Customer Support:
Tel: 0755-27639970,276399710
Fax: 0755-27639972
Contact person: Miss Wang
E-mail:service@powerstarups.com





Copyright ? 2003 - 2023 . All Rights Reserved